ELITESQUAT

Case Study 1

Elitesquat

At-Home Workout App for Busy Professionals

What (Project Description)

EliteSquat is a mobile fitness app designed to help busy working professionals stay active and motivated through short, personalized workouts and yoga sessions that can be done anywhere, anytime.

The app focuses on time efficiency, emotional motivation, and habit formation, combining guided workouts, progress tracking, and community support into one seamless experience.

Who (Role & team)

My Role: UX / UI Designer (solo project)

Team: Self-directed case study for UX design portfolio (based on user research and design thinking framework)

Target Users: Professionals aged 25–40 who want to stay fit but struggle with consistency due to time constraints.

Design Goals

To create a simple, motivating, and flexible workout experience that empowers busy users to stay consistent with daily movement — even if they only have 15 minutes per day.

User Story

Persona
Name: Anna
Age: 29
Occupation: Marketing Manager at a consulting firm
Location: Berlin
Pain Points:
  • Long workdays and unpredictable meetings

  • Too tired to go to the gym

  • Feels guilty for never having time for herself

  • Often starts workout apps, then loses motivation after a week


    Goal: 
    To stay healthy and energetic without complicated plans — just short, effective workouts she can do at home

Research And Insights

Methods: 5 user interviews
Key insights:
  • 80% skip workouts due to fatigue after work.

  • 60% want workouts under 15 minutes.

  • Users feel more motivated when tracking streaks and seeing community challenges.

  • “Many busy professionals want to stay fit, but lack time, motivation, and structure for consistent home workouts. The goal was to understand what prevents consistency and how an app can support motivation.”

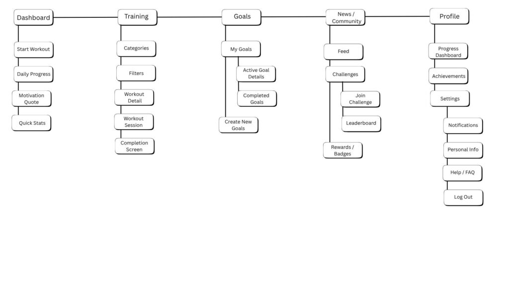
    Information Architecture

    “I structured the app around five main sections — Home, Training/Workouts, Goals, Community, Profile — to make key actions reachable within two taps.”

    Low Fidelity Wireframing

    Low Fidelity Prototype

    High Fidelity Prototype

    "I prioritized calm colors and minimal icons to reduce cognitive load and help users focus on starting their first workout. Each step encourages motivation through small rewards and visual progress.”

    Usability testing

    Getting your first workout done

    Task 1: Start from the home screen and find your first workout.

    Task 2: Choose a workout that fits your time availability.

    Task 3: Begin the session and navigate through the workout
    (e.g. pause, next, skip).

    Task 4: Congratulations you completed your first workout!!

    Task5: View your results / summary or move on to next workout.

  • Number of users tested: 5

  • key findings:

    “4 of 5 users completed their first workout without confusion.”
    “Users requested a visible progress bar during workouts.”

  • “I refined the UI based on this feedback by enlarging the Start button and adding a visible session progress bar.”

    Few Takeaways From This Project

    This project taught me how motivation can be designed — not just triggered. I learned that visual simplicity and small rewards can be more effective than complex features.”
    “Next time, I would test with more diverse users and explore integrating wearable data.”

    Final App Design - Visual Appearance & Structure

  • Final UI screens (Home, Workout player, Progress page, etc.)

  • Consistent visual style (color palette, typography, spacing)

  • Navigation and flow that reflects all improvements from usability tests

  • Mockups (device frames and images)

  • Here's how the app finally looks - my polished, ready to prototype design version.

    Scroll to Top